工银瑞信印度市场基金再降申购限额,QDII额度不足惹的祸?
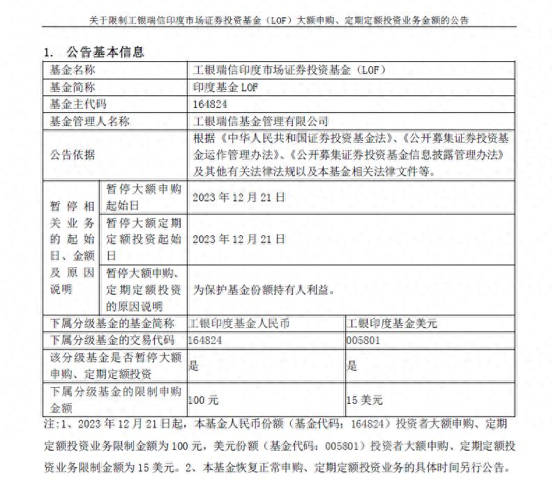
红星资本局12月21日消息印度股票基金,昨日晚间,工银瑞信印度市场基金(LOF)发布公告称,自12月21日起,该基金人民币份额投资者单日单个账户大额申购、定期定额投资业务限额为100元,美元份额限额为15美元。对此,有基民表示:“直接降到100元,有点猝不及防了。”
截至发稿,工银瑞信基金再发公告称,为保护基金份额持有人利益,该基金将于12月22日起暂停申购、定期定额投资。

红星资本局从工银瑞信基金获悉,此次再降申购限额,与QDII额度不足有关。据了解,该基金曾在9月22日公告,将申购金额限制在10万元。后因有投资者赎回工银瑞信印度市场基金再降申购限额,QDII额度不足惹的祸?,该基金在11月1日恢复正常申购、定期定额投资业务。12月12日,该基金再次公告,将申购金额限制在50万元。

今年以来,海外市场表现较好,除了以美股为代表的发达市场,印度、越南等新兴市场也有亮眼业绩。在此背景下,部分公募QDII(合格境内机构投资者)基金也取得了不俗业绩,其中就包括工银印度市场。

Wind数据显示,截至12月20日,工银印度市场年内收益率为16.62%,同类排名42/128,跑赢多只QDII普通股票型基金,也大幅跑赢偏股基金指数。另一只投资印度市场的宏利印度,也取得了17.64%的年内优秀业绩。
截至今年三季度末,工银印度市场、宏利印度的最新规模分别为11.42亿元、1.87亿元。这两只基金的规模都在今年获得了大幅增长。以工银印度市场为例,去年年底其规模不足4亿元,今年二季度末增长至6.35亿元,到了三季度末进一步增长。

在资产配置多元化需求的驱动下,基金公司的QDII额度也引发关注。
据国家外汇管理局公布的QDII投资额度审批情况最新数据,截至11月30日,获批QDII额度的机构共186家,累计获批1655.19亿美元。其中,75家证券类机构合计获批额度为905.50亿美元。以头部公募为例,易方达基金、华夏基金获配额度分别为76.8亿美元、66.8亿美元,均较年初增长了1.2亿美元。工银瑞信基金获批额度为5亿美元。
目前还有多家基金公司在排队等候证监会审批QDII业务资格,例如财通证券资管、方正富邦基金、中金基金、信达澳亚基金、安信基金、诺德基金、睿远基金等。12月以来,鹏华基金、中信保诚基金等公司申报的QDII产品也在等候审批当中。



