初入股市的短线投资者必知!短线炒股基本知识大揭秘?
1.1 短线炒股的基本知识
随着我国股票市场的不断发展与完善,越来越多的人参与到股市投资中。对于初入股市的短线投资者而言,首先需要了解和掌握一些基本概念、基本术语。
1.1.1 认识短线炒股投资
在进行短线炒股前,投资者必须先清楚股票的基本概念和相关定义。其中,股票和投资者是股票市场中最常听到的词语,那股票和投资者到底是什么呢?相关定义如图1-1所示。

图1-1 股票和投资者的定义
例如,假设一家股份公司有100个股东,每个人出资10万元,则每人拥有该公司1%的所有权(股权)。股份有限公司经主管机关核准后,印制股票,交于投资者持有,作为代表所有权的凭证,这就是股票的原始意义。
股票是股份公司发给投资者用以证明其在公司的股东权利和投资入股的份额,并据以获得股利收入的有价证券。
股票作为一种有价证券,与储蓄、债券以及基金相比有着独特的特点,主要表现在几个方面,如图1-2所示。为了直接查看股票的涨跌情况,在我国股市中,红色代表该股票当前状况为涨,绿色代表该股票当前状况为跌。

图1-2 股票的特征
1.1.2 认识短线盘口术语
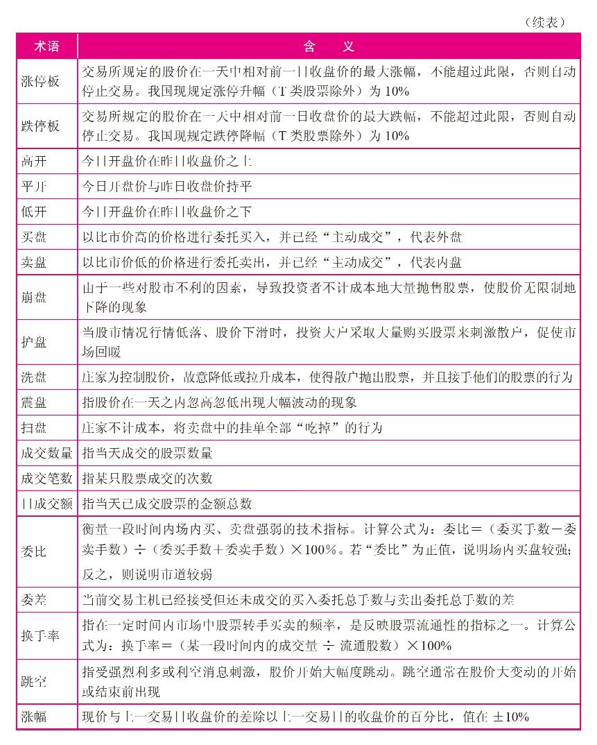
投资股票是一门高深的学问,要想充分认识它,就需要熟悉它特有的术语,表1-1列举了一些常用的股票盘口术语。
表1-1 股票盘口术语


1.2 短线的盘面操作
如今,很多投资者都选择通过网上炒股的方式来进行短线操作。网上炒股的网站和软件很多,本节将以通达信为例,介绍一些短线盘面的基本常识。
1.2.1 查看股市行情
登录炒股软件之后,投资者即可开始查询各类行情信息了。启动炒股软件后,首先会进入行情列表窗口,该窗口列举了所有股票的基本信息,如股票代码、股票名称、当日涨幅情况、现价、涨跌、买价、卖价等,如图1-3所示。

图1-3 行情列表窗口
在行情列表窗口中,点击对应的表头名称,可以根据指定的字段对股票进行升序和降序排列,从而方便查看数据。默认的情况下,点击表头名称后,系统自动按降序排列股票行情,再次点击表头名称即可切换到升序排列。
1.2.2 切换窗口项目
在行情列表窗口的下方,系统根据股票的所属类型将其归类到不同的选项中,如A股、中小企业股、创业板块股、B股等。点击对应的选项卡即可切换到相应类别的股票行情列表窗口中,图1-4所示为中小企业股的行情列表窗口。

图1-4 查看中小企业股的行情
如果项目对应选项卡右侧有一个三角形,说明该项目下包括其他子项目。点击相应标签,在弹出的菜单中选择对应的选项即可切换到相应的股票行情列表窗口,如图1-5所示。

图1-5 项目子菜单
1.2.3 使用走势图窗口
在行情列表窗口中,使用鼠标左键双击某只股票进入其走势图窗口,它是分析盘面的主要窗口之一。默认情况下,系统将显示两个窗口,分别是日K线图窗口和成交量窗口。图1-6所示为神州高铁()的日K线窗口和成交量窗口。

图1-6 神州高铁()的日K线窗口和成交量窗口
对于日K线图窗口,用户可以根据需要更改其显示周期,其方法是:在日K线窗口中点击鼠标右键,在弹出的快捷菜单中选择“分析周期”选项,在弹出的子菜单中选择对应的选项更改K线显示周期。图1-7所示为神州高铁()的周K线窗口和成交量窗口。

图1-7 神州高铁()的周K线窗口和成交量窗口
1.3 短线的核心要点
在K线窗口右侧即为盘口,该窗口可以透露出很多的盘面信息,它直接反应了五档盘口、量比、内外盘、涨幅榜、换手率等信息,在短线炒股过程中有非常重要的分析价值。
1.3.1 五档盘口
五档盘口中包括两个基本组成部分,即卖盘和买盘,各盘包含的具体内容如下。
(1)卖盘:包括卖一、卖二、卖三、卖四、卖五5个委托卖出价格,其中卖一为当前的最低申卖价格,如图1-8所示。
(2)买盘:包括买一、买二、买三、买四、买五5个委托买入价格初入股市的短线投资者必知!短线炒股基本知识大揭秘?,其中买一为当前的最高申买价格,如图1-9所示。

图1-8 委卖盘口

图1-9 委买盘口
专家提醒

委卖手数是指当前卖盘中的5个委托数量的总数。
委买手数是指当前买盘中的5个委托数量的总数。
如果股票当日涨停或跌停,可以直接从委比数据上反映出来。
(1)涨停板委比:涨停板委比值为100%,委托盘全是买盘,图1-10所示为XD民生银()2015年7月7日的涨停板委托盘。
(2)跌停板委比:跌停板委比值为-100%,委托盘全是卖盘,图1-11所示为四川成渝()2015年7月7日的跌停板委托盘。

图1-10 涨停板委托盘

图1-11 跌停板委托盘
委比指标指的是在报价系统之上的所有买卖单之比,是实盘操作中衡量某一时段买卖盘相对强度的指标。委比的计算公式如下:
委比=(委买手数-委卖手数)÷(委买手数+委卖手数)×100%
委比的取值自-100%到+100%,+100%表示全部的委托均是买盘,涨停股票的委比一般是100%,而跌停是-100%。委比为0,意思是买入(托单)和卖出(压单)的数量相等,即委买:委卖=5:5(比值为10的情况下)。
1.3.2 量比指标
量比是指当天成交总手数与近期平均成交手数比值,量比指标主要用于观察最近5个交易日成交量的活跃度。
量比数值的大小表示近期此时成交量的增减,大于1表示此时刻成交总手数已经放大;小于1表示此时刻成交总手数萎缩。
不同的量比值反映出来的市场意义不同,常用量比值市场意义如表1-2所示。量比值的大小体现了当前的盘口状态,投资者可以根据量比值的大小来确定成交量的大小以及买卖盘口的时机。
表1-2 量比值的市场意义

1.3.3 内外盘
打开个股走势图,在窗口的右边就会显示个股的外盘和内盘情况,如图1-12所示。投资者可以通过对比外盘和内盘的数量大小及比例,从中发现当前行情是主动性的买盘多还是主动性的卖盘多,将其作为一个较有效的短线指标来确定操作策略。

图1-12 外盘和内盘
(1)外盘。外盘就是股票的买家以卖家的卖出价买入成交,成交价为申卖价,说明买盘比较积极。当成交价在卖出价时,将成交数量加入外盘累计数量中,当外盘累计数量比内盘累计数量大很多时,表示很多人在抢盘买入股票,这时股票有股价上涨趋势。外盘是以卖方卖出价成交的交易,卖出量统计加入外盘。
(2)内盘。内盘就是股票在买入价成交,成交价为申买价,说明抛盘比较踊跃。当成交价在买入价时,将现手数量加入内盘累计数量中,当内盘累计数量比外盘累计数量大很多而股价下跌时,表示很多人在强抛卖出股票。
“外盘”和“内盘”相加称为成交量。分析时,由于卖方成交的委托纳入“外盘”,如“外盘”很大,意味着多数卖的价位都有人来接,显示买势强劲;而以买方成交的纳入“内盘”,如“内盘”过大,则意味着大多数的买入价都有人愿意卖股票代码前加xd是什么意思,显示卖方力量较大;如内外盘大体相当,则买卖方力量相当。
投资者在使用外盘和内盘时,要注意结合股价在低位、中位和高位的成交情况及该股的总成交量情况进行观察,如表1-3所示。因为外盘、内盘的数量并不是在所有时间都有效,许多时候外盘大,股价并不一定上涨;内盘大,股价也并不一定下跌。
表1-3 股价位置对外盘和内盘分析的影响

1.3.4 涨幅榜
涨幅榜中的股票涨跌数据又称涨跌值,用“元”做单位表示价格变动量。涨跌是以当日的收盘价与前一天的收盘价进行比较,来决定股票价格是涨还是跌。
涨跌的计算公式为
涨跌=今日收盘价-昨日收盘价
一般在交易台上方的公告牌上用“+(正号)”和“-(负号)”表示涨跌,正值为涨,负值为跌,零为持平。
涨幅就是指目前这只股票的上涨幅度。涨幅的计算公式如下:
涨幅=(现价-上一交易日收盘价)÷上一交易日收盘价×100%
股票振幅就是股票开盘后的当日最高价和最低价之间的差的绝对值与前一天收盘价的百分比,它在一定程度上表现股票的活跃程度,如图1-13所示。

图1-13 查看股票振幅
专家提醒
股票振幅的数据分析,对考察股票有较大的帮助,是反映市场活跃程度的指标。个股振幅越大,说明主力资金介入的程度就越深;反之,就越浅。
但也不能一概而论,要结合具体的股票价格波动区间。如果在相对历史低位,出现振幅较大的市场现象,说明有主力资金介入;反之,在相对历史高位出现上述现象,通常预示有机构主力资金出逃。
1.3.5 换手率
挖掘领涨板块首先要做的就是挖掘热门板块,判断是否属于热门股的有效指标之一便是换手率。换手率也称周转率,指在一定时间内市场中股票转手买卖的频率,是反映股票流通性强弱的重要指标之一。换手率高,意味着近期有大量的资金进入该股,流通性良好,股性趋于活跃。
换手率的计算方式为
换手率=成交股数÷流通股数×100%
例如,某只股票在一个月内成交了5 000万股,该股票的总流通股数为50 000万股,则该股票的换手率就为10%。
新股刚上市,必然会成为市场炒作的热点,往往都会有一波不错的涨幅,经常出现连续涨停的行情,换手率自然也会很高。图1-14为派思股份()的走势图,该新股从发行价9.39元一路连续以一字线涨停,不久股价低开,当日换手率高达34.63%,说明有大量筹码再次转手买卖,可见该股被炒作的热度之高。换手率排行榜是大资金进场运作与否的重要标志,只有大资金进场推动,股价才有可能大幅上升,这是最起码的常识。

图1-14 派思股份()走势图



